3-mtr.info
FM Transmitters Archive
Index
shareware
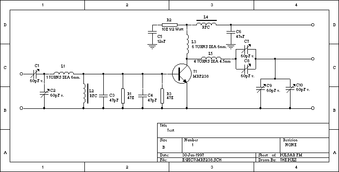
Amplifier 45Watt (mrf238)
File
Size
Last Modified
mrf238.gif
8.32 KB
Jan 9th 2013 at 7:05pm